移至主內容
  • eClass:
首頁

Main navigation

  • 學校資訊
    • 校長的話
      • 2025-2026
      • 2024-2025
      • 2023-2024
    • 基本資料
      • 學校基本資料
      • 校歌
    • 行政架構
    • 學校設施
    • 校曆表
    • 行事曆
    • 學校計劃及報告書
    • 校外評核報告
    • 學校刊物
      • 學校簡介
      • 學生園地
      • 校訊
      • 小一特刊
      • 畢業特刊
    • 招標通告
  • 課程概覽
    • STEAM 教育
    • 價值觀教育
    • 成長及生涯規劃課
    • 全方位學習
    • 閱讀
    • 在校課後託管服務計劃
    • 各科課程
    • 網上資源
  • 學校生活
    • 學校活動
    • 學生成就
    • 學生獎項
  • 同行伙伴
    • 家長教師會
      • 家長手冊
      • 家長教育
      • 家長教育網上資源
    • 校友會
      • 校友會簡介
      • 主席的話
      • 會章
      • 幹事會成員
      • 校友會申請表
      • 校友會活動花絮
      • 校友會最新消息
        • 2020-2021
        • 2021-2022
        • 2023-2024
        • 2024-2025
        • 2025-2026
      • 校友資訊
    • 幼小銜接
    • 升中資訊
  • 學生支援 Student Support
    • 支援計劃 Support Program
    • 資優教育
  • 入學申請

課程特色

導航連結

  1. 首頁
  2. 各科課程
  3. 課程特色

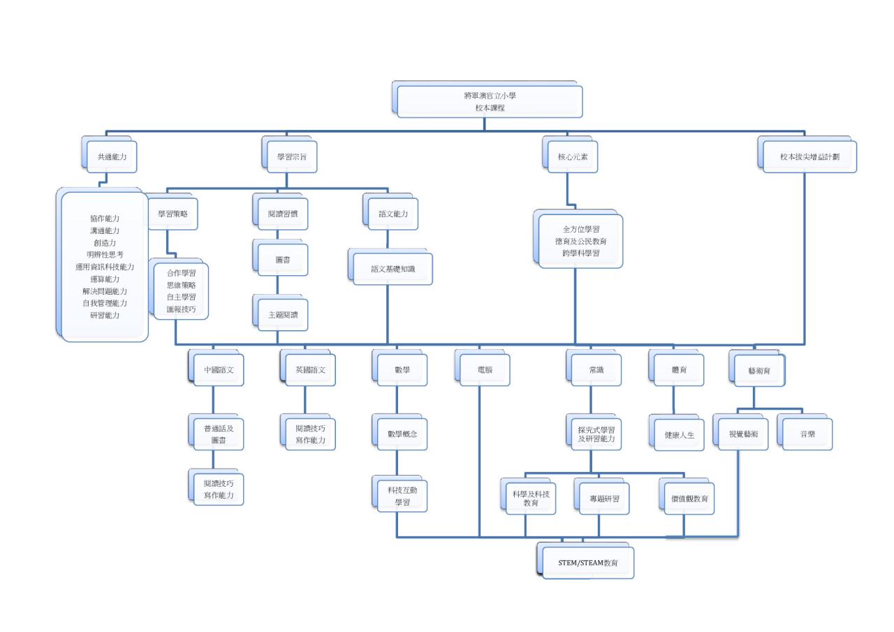
課程特色

課程特色

Main navigation

  • 課程特色
  • 中文科
  • 英文科
  • 數學科
  • 常識科
  • 人文科
  • 科學科
  • 音樂科
  • 視覺藝術科
    • 視藝小畫廊
  • 普通話科
  • 電腦科
  • 體育科
  • 地址:將軍澳厚德村
  • 傳真: 27060884
  • 電話: 27012886
  • 電郵: tkogps@edb.gov.hk
Sitemap  |  Copyright © Tseung Kwan O Government Primary School. All rights reserved.
By: ctd.hk
Top